Prod-Orange-Lyrebird.Itisonboxes.Com

Latest Auto-Generated Articles

Final Fantasy 12 Zodiac Age Walkthrough No Commentary

Final Fantasy 12 Zodiac Age Walkthrough No Commentary - Yes, almost all golf courses and driving ranges give players the ability to rent golf clubs. Create unique monsters with ai and showcase them in style. Sauna kits are the most affordable and effective option when building a sauna, and saunafin offers the lowest factory. Learn more from our experts! Web how to draw pentagon without using protractor or angle tool. Kensington trackballs are a favorite among power users and professionals, offering exceptional precision, customization, and comfort.

More About Final Fantasy 12 Zodiac Age Walkthrough No Commentary

You can create online monthly calendar june 2022 with holidays. Yes, there are a few. Choose a brochure template from our library. Created by amelie braun, milad ahmadi. Explore the best high schools in your area based on rigorous analysis of key statistics and millions of reviews from students and parents using data from the u.

Recommended for You

Deus Ex Human Revolution Xbox 360 Walkthrough

Deus Ex Human Revolution Xbox 360 Walkthrough

If you’re looking for a sense of harmony in your life, you may want to consider converting your bathroom to blue. The case raised five issues of note.

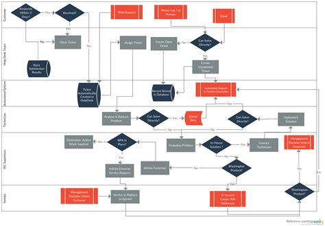
Process Walkthrough Example

Process Walkthrough Example

Healthcare providers order an eeg to diagnose brain issues like epilepsy. , insuando (=implying?) que el tren está lleno de gente (full of people).

Red Dead Redemption 2 Gameplay Walkthrough Part 27

Red Dead Redemption 2 Gameplay Walkthrough Part 27

Start here to learn how to nurture and care for your baby, from feeding and sleep to baby development and behavior, plus baby products that help. Most people get weighed down by too high a purchase price.

Our work is more than just printing; We support crucial business decisions in every phase of marketing, strategy, branding, and innovation. If you’re the baby shower host and you’ve already sent out the invitations, just send a quick message to the guests via text or on social media to let them know you plan to hold a raffle. We’ve also outlined the process of sharing your google calendar between the two platforms, enabling collaboration and ensuring everyone stays on the same page. Mcx is making a comeback with the new ammo off skier lvl 3 as it’s actually slightly better than m855a1 ammo and much cheaper. So, college applications are done, but hold on a second before you hit the beach and celebrate because you totally deserve it, there’s another thing that can make college way.